山东省人力资源和社会保障厅等5部门关于公布2023年度基层人才挂职研修人员名单及做好有关工作的通知
山东省人力资源和社会保障厅等5部门
关于公布2023年度基层人才挂职研修人员名单及做好有关工作的通知
鲁人社字〔2023〕71号
各市人力资源社会保障局、教育局、农业农村局、文化和旅游局、卫生健康委,各有关单位:
根据《山东省人力资源和社会保障厅等5部门关于组织推荐2023年度基层人才挂职研修人选的通知》要求,经逐级推荐,确定2023年度全省基层人才挂职研修人员500名,现就挂职研修工作有关事宜通知如下:
一、研修时间
2023年度挂职研修时间为2023年9月至2024年9月,研修人员应于2023年9月15日前到研修单位报到。
研修安排
根据基层推荐报送人选情况,全省教育系统安排200人、农业农村系统安排60人、文化和旅游系统安排40人、卫生健康系统安排200人(具体安排见附件1)。
三、经费补助
(一)根据《关于印发<关于加强对西部经济隆起带和省扶贫开发重点区域人才支持的意见>有关工作实施细则的通知》(鲁组发〔2014〕55号)的有关规定,待研修人员正式到岗开展挂职研修工作后,按照每人3万元标准拨付培养经费,主要用于研修人员食宿补贴和指导教师相关补助,其中食宿补贴2万元,科研补助5000元,指导教师补助5000元。
(二)请各研修单位负责填写本单位财务账户信息(见附件2),于9月20日前报送至对口省主管部门,省人力资源社会保障厅汇总后,按标准将补助经费拨付至研修单位。各研修单位要加强补助经费管理,据实开支,专款专用。
四、研修期间管理
(一)挂职研修方式为全脱产,研修人员应于报到前完成与派出单位的工作交接,按时到研修单位报到,严格遵守研修单位规章制度,认真完成研修任务。对存有无故拒绝报到、不服从研修单位管理、学习态度消极、违反有关规定等情况的研修人员,由研修单位报省主管部门和省人力资源社会保障厅同意后,取消其研修资格,收回培养经费,并通报派出单位。
(二)研修期间,研修人员组织关系转入研修单位,派出单位人事关系及工资福利待遇保持不变,行政职务安排、专业技术职务评聘等不受影响,另有规定的,从其规定。省主管部门负责本系统研修人员管理工作,日常管理委托研修单位具体负责。研修期满前,省人力资源社会保障厅会同省主管部门,组织开展挂职研修考核工作,考核情况作为研修人员年度综合考核依据。
(三)研修单位和指导教师应根据研修人员实际情况,科学制定培养方案,积极搭建学习平台,切实提高培养成效。挂职期间有关重要情况,研修单位须及时报省主管部门,并按有关规定和工作程序予以妥善解决。
附件:1.2023年度全省基层人才挂职研修安排
2.2023年度全省基层人才挂职研修补助经费拨付信息表
山东省人力资源和社会保障厅
山东省教育厅
山东省农业农村厅
山东省文化和旅游厅
山东省卫生健康委员会
2023年9月8日
(此件主动公开)
(联系单位:省人力资源社会保障厅人力资源流动管理处)
附件1-1
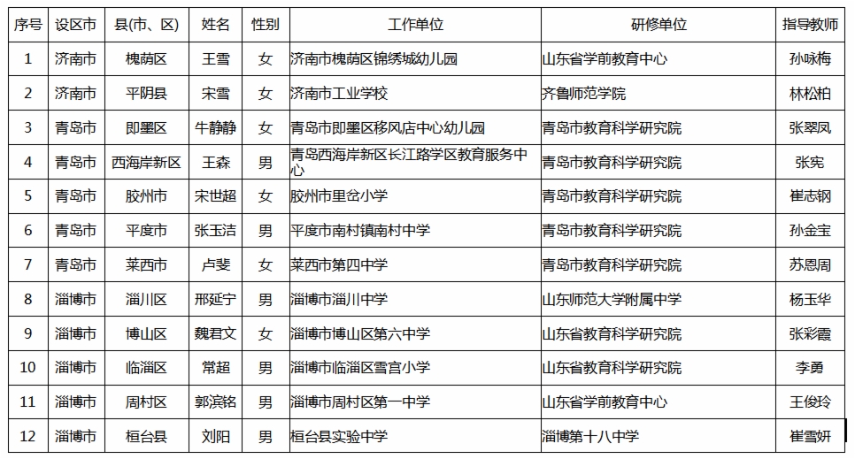
2023年度教育系统基层人才挂职研修安排














附件1-2
2023年度农业农村系统基层人才挂职研修安排





附件1-3
2023年度文化和旅游系统基层人才挂职研修安排



附件1-4
2023年度卫生健康系统基层人才挂职研修安排














附件2
2023年度全省基层人才挂职研修补助经费拨付信息表

打印
关闭