当前位置:
首页
>
政府信息公开
>
行政权力
>
管理和服务公开
>
行政执法公示
>
事前公示
>
执法流程
索 引 号
11370800004230559Q/2024-02759
公开方式
主动公开
发布机构
济宁市发展和改革委员会
组配分类
执法流程
成文日期
2024-10-17
失效日期
有效性
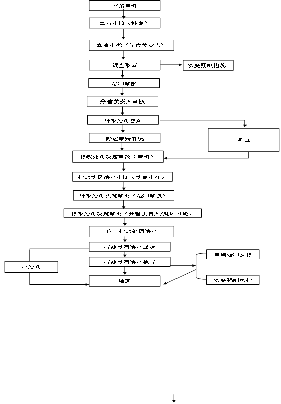
济宁市发改委行政执法事项流程图
发布日期:2024-10-17
信息来源:济宁市发展和改革委员会
浏览次数:
次
字体:[
大
中
小
]
行政处罚一般程序运行流程图
行政强制执行程序运行流程图
打印
关闭