济宁市兖州区中医医院就诊须知
就诊指南 | |
当日挂号时间 | 人工挂号处提前十分钟挂号,自助机辅助挂号提前二十分钟 |
开诊时间 | 上午:7:30(夏季) 上午:8:00(冬季) 下午:14:00(夏季) 下午:13:30(冬季) |
咨询服务 | 提前二十分钟开始,咨询服务为患者导诊,分诊,协助行动不变患者就诊,对独自就诊的老年人和病情复杂的患者进行陪诊服务,为患者免费提供轮椅使用,一次性纸杯等服务。 |
就医流程 | 1.预约挂号/当日挂号 |
我院就诊实名制,就诊时请务必携带健康码或健康济宁服务号二维码就诊。无二维码人员凭居民身份证、社保卡等有效证件,在挂号处建档后办理相关业务,或申请电子健康卡后直接在自助机或微信公众号直接办理预约挂号服务。请勿使用本人信息为他人挂号,替他人就诊。 | |
医院提供自助机、微信号公众号、现场窗口挂号等多种预约挂号方式,可预约一周内号源。 医院预约咨询专线:0537-8955598(工作时间) | |
2.就诊 | |
请携带电子健康码、身份证、社保卡、就诊卡和既往诊查资料根据挂号顺序以及提示的就诊时间点,统筹安排好您的来院时间,就诊时应向医生如实提供病史等信息。 | |
3.缴费及查询 | |
经医生诊查后,持您挂号用的就诊卡在挂号收费处或自助机缴费,也可使用微信公众号使用手机在线支付;所有项目缴费后请在当月内使用,过期作废。 | |
4.取报告 | |
门诊相应区域内配有自助报告打印机,可凭就诊二维码按规定时间可自助打印报告单,也可通过微信公众号在线查询相关检验、检查报告。 | |
5.回诊 | |
当日取报告后可在直接在就诊医师处回诊,次日回诊请到挂号处重新取号(免挂号费)。回诊限三日内,超过三日(含挂号当日)需重新挂号。 | |
6.门诊辅助检查预约 | |
磁共振检查目前需要提前预约,医师负责协助患者预约,患者缴费后持就诊卡、缴费导引单按预约时间提前5-10分钟到影像楼一楼磁共振中心进行候诊。其它如检查如胃/肠镜、动态心电图等检查,凭缴费导引单到相应检查科室预约检查。各类检查检查须知、注意事项、报告获取时间及方式可分类列明。 | |
7.取药 | |
缴费后,持就诊卡、缴费导引单等到中、西药房窗口进行取药。 | |
8.住院 | |
需住院治疗的患者,由经治医生负责预约科室床位,并开具住院申请单,患者持住院申请单、就诊卡、身份证、社保卡到住院处办理入院手续。 | |
分级诊疗 | 无 |
特需诊疗 | 无 |
远程医疗 | 远程会诊服务内容: 下联医联体卫生院、社区(5家):大安镇卫生院、小孟镇卫生院、兴隆庄街道社区卫生服务中心、酒仙桥街道卫生服务中心; 开展项目有远程会诊、远程影像、远程超声、远程心电、远程检验。 远程影像:接诊病人-需要远程会诊/远程影像报告-结果反馈-转诊 免费 远程心电:接诊病人-需要远程会诊/远程心电报告-结果反馈-转诊 免费 |
药品退换 | 药品属于特殊商品,为保证患者用药安全,药品一经发出,不予退换 |
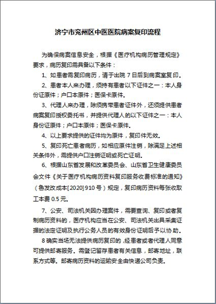
病历相关 | 1、专用病历:办理诊断证明、病假证明及麻醉药品、第一类精神药品专用病历,请携带相关资料到门诊服务中心办理。 2、复印病历:
地点:车棚南行政二区一楼 收费说:根据山东省发展和改革委员会、山东省卫生健康委员会文件《关于医疗机构病历资料复印服务收费标准的通知》(鲁发改成本[2020]910号)规定,出院后首次复印病历免费,复印病历资料每张收取工本费0.5元 |
费用报销 | 需报销门诊费用者,请在门诊工作时间到人工窗口办理发票业务,门诊大病慢病患者报销费用时,请按照医保规定进行报销。 |
特别提示 | ①我院为无烟医院,院内禁止吸烟。②请妥善保管就诊卡、门诊病历及缴费发票等物品,门诊病历及缴费发票遗失不补,因挖补、涂改等造成的后果,责任自负。③X线、CT、核医学检查等对人体有一定的辐射危害,检查时无关人员请勿入内。 |
备注:如已有信息可直接上传图片或添加网址,内容根据实际情况 | |

打印
关闭