关于2025年义务教育学校招生工作的意见
各镇教办、街道教育科,农村中学,市直学校、民办学校:
根据《山东省教育厅关于转发<教育部办公厅关于开展义务教育阳光招生专项行动(2025)的通知>的通知》(鲁教基函〔2025〕20号)要求,结合我市实际,制定2025年全市义务教育学校招生工作意见如下。
一、指导思想
以习近平新时代中国特色社会主义思想为指导,全面落实党的教育方针,根据《中华人民共和国义务教育法》《山东省义务教育条例》规定,全面落实义务教育阶段学校免试就近入学要求,科学合理划分招生范围,实行阳光招生,促进教育公平,实现基础教育优质、均衡、高质量发展。
二、基本原则
(一)坚持“划片招生、相对就近、免试入学”的原则
各学校接收符合入学条件的适龄儿童少年,保障适龄儿童少年接受义务教育。
(二)坚持公开、公平、公正的原则
各单位要向社会公布学校招生范围及入学资格,加强学校、社区(村)、家庭之间的沟通与联系,切实宣传好、执行好招生政策。
(三)坚持外来务工人员与外来经商人员等随迁子女享有平等接受义务教育权利的原则
实施以居住证为主要依据的随迁子女义务教育入学政策,保障外来务工人员与外来经商人员等随迁子女平等接受义务教育的权利。
(四)坚持实事求是、严格把关的原则
以学生户籍、学生本人或法定监护人房产所在地为主要依据,确定就读学校。各学校要严格审核学生入学的相关证明材料,层层落实责任,杜绝弄虚作假。
三、招生政策
(一)户籍
根据《义务教育法》第二章第十二条“地方各级人民政府应当保障适龄儿童少年在户籍所在地就近入学”规定,我市适龄儿童少年按户籍所在地划片入学。新迁户口有效时间为报名结束之前。
(二)房产
按适龄儿童少年本人或监护人房产所在地划片入学。房产为邹城市自然资源和规划局、邹城市住房和城乡建设局认定的有效房产(以房产证、不动产权证书或备案的购房合同为准,用途为住宅,交房时间截止到2025年12月31日,下同)。
(三)小学入学年龄
按照《义务教育法》“年满六周岁”规定,2025年小学一年级招收年满6周岁(2019年8月31日前出生,含8月31日)的适龄儿童。
确因特殊情况需要延缓入学的,要提供延缓入学的书面申请及有关证明材料到户籍所在地镇教办或街道教育科审核,审核同意后办理延缓入学手续。延缓期一般不得超过一年,期满后仍不能入学者应重新申请。
(四)残疾儿童少年入学
残疾儿童少年家长要根据残疾儿童少年身体状况和接受教育的能力,送其接受适合的教育,年龄可比正常儿童放宽1-2岁。具有接受普通教育能力的残疾儿童少年可到户籍或房产所在地学校随班就读。任何学校不得拒绝接收具备随班就读能力的残疾儿童少年入学就读。不能随班就读的,可到邹城市特殊教育学校或属地学校注册入学,由学校派教师定期送教上门。
邹城市特殊教育学校招收生活能自理、有学习能力的适龄智障儿童。视力障碍和听力障碍儿童均到济宁市特殊教育学校报名就读。
(五)优抚对象子女入学
烈士子女、符合条件的现役军人子女、公安英模和因公牺牲伤残警察子女及其他各类优抚对象,按有关规定落实教育优待政策。认真落实《济宁市人才子女入学实施细则(试行)》,为高层次人才子女教育提供服务,简化办理流程,积极协调办理入学手续。
四、招生范围
(一)市直中小学
市直城区中小学招生范围见“附件1”。市直矿校(市鲍店矿校、市南屯矿校、市北宿矿校、市东滩矿校,下同)、市电厂小学招收学校所在矿区、电厂职工子女,可根据各自实际招收驻地范围适龄儿童少年。
(二)街道中小学、农村中小学
各镇教办、街道教育科按照本意见要求,切实做好辖区内义务教育阶段招生工作。
五、招生程序
(一)城区学校招生
符合城区学校入学条件的适龄儿童少年,由父母或法定监护人登录“爱山东”APP——“义务教育招生服务”专区进行网上报名,完成相关信息填报、网上提交申请,学校组织审核。网上审核通过后,不再到学校现场提供证明材料。
网上填报的信息与大数据对接未通过的,由学校及时通知适龄儿童少年监护人携带相关证明材料原件到招生学校进行现场审核。
(二)市直矿校、电厂小学招生
符合入学条件的适龄儿童少年,由父母或法定监护人持相关证明材料到市直矿校、电厂小学报名,填写《2025年邹城市义务教育学校招生报名登记表》(附件3),招生学校下发入学通知。
(三)街道中小学、农村中小学招生
符合入学条件的适龄儿童少年,由父母或法定监护人持相关证明材料原件到学校报名,填写《2025年邹城市义务教育学校招生报名登记表》(附件3),招生学校下发入学通知。
(四)民办学校招生
民办学校招生由市教育体育局统一管理,提交招生方案,招生范围限于审批地,在审批地招生学位有空余的,可以在审批地以外招生,但不得跨市域招生。坚决杜绝“掐尖”行为。
六、报名材料
(一)城区义务教育学校
根据各自实际,城区义务教育学校招生需按类别提供以下证明材料:
1.学校招生范围内有户籍、有房产的,需同时提供:(1)户口簿(法定监护人的户口簿;集体户口的,提供父母及学生本人集体户常住人口登记卡。下同);(2)父母身份证;(3)房产证明。
2.学校招生范围内有户籍、无房产的,需同时提供:(1)户口簿;(2)父母身份证。
3.学校招生范围内无户籍、有房产的,需同时提供:(1)户口簿;(2)父母身份证;(3)房产证明。
4.外来务工人员子女入学需同时提供:(1)居住证;(2)邹城市人力资源和社会保障局备案的劳动用工合同(与居住证持有人为同一人,签署日期截止到2024年8月31日);(3)户口簿。
5.外来经商人员子女入学需同时提供:(1)居住证;(2)工商营业执照(与居住证持有人为同一人,签发日期截止到2024年8月31日);(3)户口簿。
6.优抚对象人员子女入学:烈士子女、符合条件的现役军人子女、公安英模和因公牺牲伤残警察子女、高层次人才子女及其他各类优抚对象,由对应类别主管部门提供相关证明材料。
除以上材料外,还需要提供招生学校要求的其它佐证材料。
(二)市直矿校、电厂小学、街道中小学、农村中小学
报名需提供户口簿或房产证明原件,学校审核确定招收学生名单,下发入学通知。
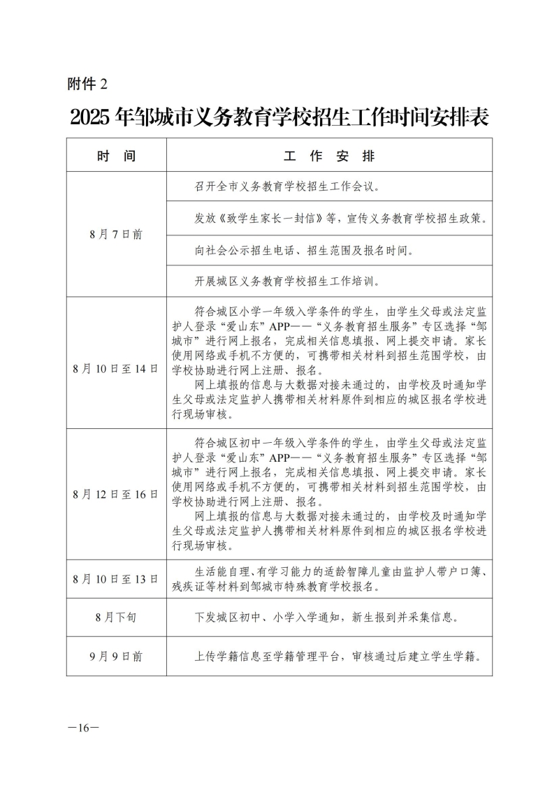
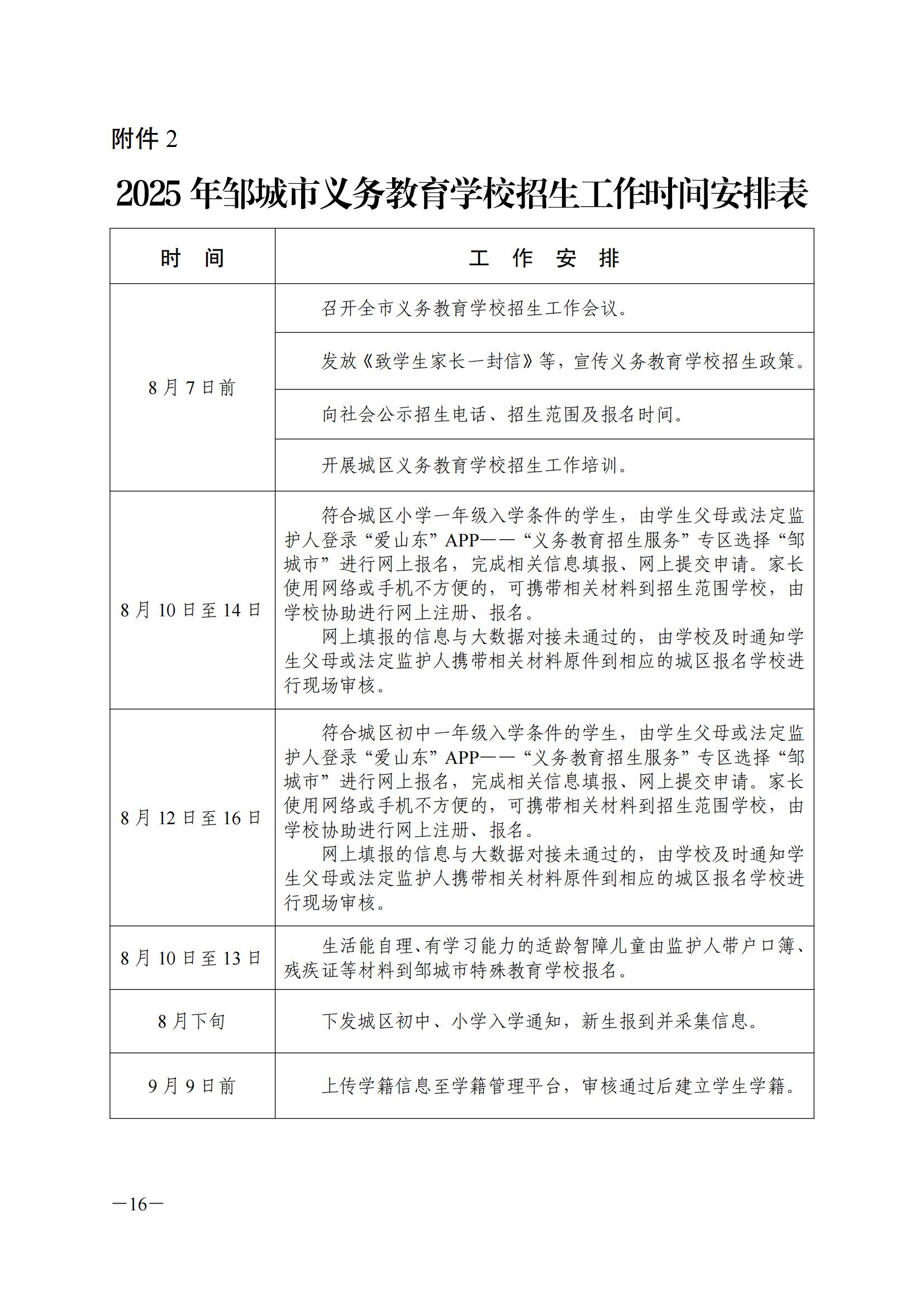
七、报名时间、地点
(一)城区学校
城区小学报名时间:2025年8月10日至14日。
城区初中报名时间:2025年8月12日至16日。
符合城区入学条件的适龄儿童少年,由父母或法定监护人登录“爱山东”APP——“义务教育招生服务”专区选择“邹城市”进行网上报名,完成相关信息填报,网上提交申请。家长使用网络、手机不方便的,可携带相关材料到招生范围学校,由学校协助进行网上注册、报名。
(二)市直矿校、电厂小学、街道中小学、农村中小学
符合入学条件的适龄儿童少年,到市直矿校、电厂小学、街道中小学、农村中小学报名,具体时间由招生学校确定。
(三)市特殊教育学校
2025年8月10日至13日,生活能自理、有学习能力的适龄智障儿童少年,由监护人带户口簿、残疾证等材料到邹城市特殊教育学校报名(学校地址:邹城市护驾山路与水厂北一巷交叉口东北60米,市第六中学北邻)。
八、有关要求
(一)加强组织领导
义务教育学校招生工作政策性强,涉及面广,社会关注度高,关系到学生、家长的切身利益,关系到社会的和谐稳定。各单位要增强大局意识、责任意识、纪律意识,加强领导,周密组织,精心实施。各学校要成立以校长为第一责任人的招生工作领导小组,校长负总责,抽调政治素质高,工作能力强的人员具体负责,明确分工,责任到人,设立招生办公室,公布招生电话,切实做好招生工作,确保招生工作平稳有序。
(二)严肃招生纪律
各学校要严格按时间节点做好招生工作,不得通过书面考试、面试或其他形式的测试录取新生。要严把学生报名资格关,确保本服务区内符合条件的学生全部按时入学。小学应届毕业生必须全部升入初中就读,严禁私自留级,做好控辍保学工作;坚决杜绝招收未毕业的小学生,各初中学校不得招收“五四”制学校小学五年级毕业生。对发生违规招生行为的单位和个人,一经查实,将追究相关责任人的责任。未在规定时间登记入学的适龄儿童少年,市教育体育局将统筹安排到有空余学位的学校入学。
(三)接受社会监督
市教育体育局通过官网、《致学生家长一封信》等形式宣传招生原则、办法、政策,公示学校招生电话,使社会各界了解招生实际状况,形成社会各界、广大群众理解支持招生的良好氛围,激发全社会共同推动教育发展的正能量。各学校都要严格实行公示制度,让社会各界、学生家长了解招生政策,促进各项招生工作公开、透明。公示的内容包括:招生电话、招生条件、招生范围、需提供的相关材料等。
各镇教办、街道教育科,农村中学,市直学校、民办学校务必于8月8日前,将本单位的招生方案和工作人员名单加盖单位公章后报市教育体育局基础教育科,同时报送电子版至邮箱zcs_jtjpjk@ji.shandong.cn。
附件:1.2025年邹城市城区义务教育学校招生范围
2.2025年邹城市义务教育学校招生工作时间安排表
3.2025年邹城市义务教育学校招生报名登记表
邹城市教育和体育局
2025年8月6日
附件1
2025年邹城市城区义务教育学校招生范围
一、城区小学招生范围
1.市第二实验小学:北起崇义路沿唐口山路向南,至太平东路向西,至四基山路向南,至平阳东路向东,至护驾山路向南,至名泉路向东,至金山大道向北,至欧兰路向西,至普阳山路向北,至崇义路向西,至唐口山路的城区范围(和平嘉苑、学府壹号院为市第二实验小学和市峄山路小学的公共招生区域。世纪国宏、金山新苑为市第二实验小学和市千泉小学的公共招生区域)。
2.市峄山路小学:北起铁路巷,沿峄山北路向南至长青路向东,沿恒屹小区东墙向北,至平阳东路向东,至四基山路向北,至崇义路的城区范围(西起峄山北路,沿公园路向东,沿圣地雅阁东墙向北向西至军民路<雅苑小区北墙,下同>,至峄山北路向南,沿公园路向西,沿凤凰山路向南,至平阳西路向东,沿峄山北路向北至公园路的区域为市峄山路小学和市杏花村小学的公共招生区域。北起公园路,沿峄山路向南,至崇义路向东,至吉福巷向北,至公园路向西的区域为市峄山路小学和市钢山小学的公共招生区域)。
3.市接驾山小学:东起沿湖西路,沿太平东路向西,至金山大道向南,至邾国大道向东、向北,至平阳东路的城区范围。
4.市护驾山小学:西起护驾山路南端,沿名泉路向东,沿金临大道向东向南的城区范围(含宝泉村、尚兰村、欧兰村、南岭村、张家沟村、程家沟村)。
5.市钢山小学:南起义正路,沿峄山北路向北,至礼义路向东,至金山大道向南,至义和路向西,至护驾山路向南,沿泰和领秀城北墙向西、西墙向南,至军民路向西,沿峄山北路向北,至义正路的城区范围(南起崇义路,沿普阳山路向北,至义和路向西,至护驾山路向南,至泰和领秀城北墙向西、西墙向南到吉福巷,至崇义路向东至普阳山路为市第二实验小学和市钢山小学的公共招生区域。南起崇义路,沿普阳山路向北,至义和路向东,至金山大道向南,至崇义路向西至普阳山路为市钢山小学和市千泉小学的公共招生区域)。
6.市千泉小学:西起金山大道,沿太平东路向东,至万佳阳光城东墙向北,至万佳阳光城北墙向西,至邾国大道,沿邾国大道向北,至招商路向西,至金山大道向南的城区范围(沿招商路向西,至金山大道向北,至尚义路向东,至邾国大道向南至招商路为市千泉小学和市钢山小学的公共招生区域)。
7.市崇义小学:北起崇义路沿邾国大道向南,至万佳阳光城北墙向东,沿孟子湖北沿、滨湖路向东向北,至崇义路向西,至仁悌路向北,至礼乐路向西,至邾国大道向南,至崇义路的城区范围。
8.市第一实验小学:北由平阳西路向东,至峄山中路向南,至过街棚街、人祖庙街、房家窑前街向西至铁路,至西南坝街向东向北,至岗山中路向北的城区范围。
9.市匡衡路小学:南起唐王河、沿护驾山路向北,至平阳东路向西,沿恒屹小区东墙向南,至长青路向西,至峄山中路向南,至唐王河路向东至护驾山路的城区范围。
10.市兖矿第二小学:北起铁山公园沿铁山路向南,至东滩路向西,至龙山南路向南,至太平西路向西,至铁路向北的城区范围。
11.市杏花村小学:北起铁山公园沿铁山路向南,至东滩路向西,至龙山南路向南,至太平西路向东,至铁山路向南,至平阳西路向东,至凤凰山路向北,至公园路向东,至峄山北路向北至岗山博文街的城区范围。
12.市西关小学:北起太平西路沿铁山路向南,至平阳西路向东,至岗山中路向南,至西南坝街向西向南,沿铁路向北,至太平西路的城区范围(沿庙前路向西,至营西路向北,至卜庄后街向北,沿铁路向南为市西关小学和市择邻小学的公共招生区域)。
13.市孟子小学:西起庙东街,沿庙后胡同向东,至崇文巷向南,至峄山南路向南,至庙前路向西,至亚圣路向北,至亚圣府街向西,沿铁路向南,至庙前路向西,至营西路向南,至邾国大道向东,峄化路向南;北起仰圣路,至亚圣路向南,至南开街向东,至峄山南路向南的城区范围(沿亚圣府街向西,沿铁路向北,至房家窑前街、人祖庙街、过街棚街向东,至峄山路向南,至崇文巷向北,至庙后胡同向西,至亚圣路向南,至亚圣府街为市孟子小学和市第一实验小学的公共招生区域。沿仰圣路向西,至亚圣路向南,至南开街向东,至峄山南路向北至仰圣路为市孟子小学和市近圣小学的公共招生区域)。
14.市兖矿第一小学:北起择邻路沿兖矿机电设备厂西墙向南,至矿建东路向西,至世纪花苑小区西墙向南,至宏河路向东,至凫山路向南,至建设路向东,至卜庄后街向北,沿铁路向北,至择邻路向西的城区范围。
15.市择邻小学:北起宏河路,沿西外环向南,至三兴西路向西,沿岳庄新村西墙向南,至庙前西路向东,至营西路向北,至建设路向西,至凫山路向北,至宏河路的范围(馨苑小区和天颐家园为市兖矿第一小学和市择邻小学的公共招生区域)。
16.市凫山小学:由择邻路沿兖矿机电设备厂西墙向南,至矿建东路向西,沿兖矿煤化公司西墙向北,至铁路向东的城区范围(含中心店街道大东章村、北渐兴、程岗村)。
17.市兴隆小学:邾国大道以南,峄山南路以东的城区范围(刚领小区为市近圣小学和市兴隆小学的公共招生区域。九里涧村、高皇村、贾洼村、李庄村、刘营村为市兴隆小学和市护驾山小学的公共招生区域)。
18.市近圣小学:唐王河路以南,峄山南路以东,邾国大道以北,护驾山公园以西的城区范围。
19.市孟子湖小学:南起崇义路,沿仁悌路向北,至礼乐路向东,至仁政路向北,至尚崇线向北、向东的城区范围(1、大束街道朱村、曹村、黄疃村、驳家庙村、卧牛村;2、西起邾国大道,沿礼乐路向东,至仁政路向北,至尚崇线向西、向南,至礼义路向西,至邾国大道的区域。以上为市崇义小学和市孟子湖小学的公共招生区域)。
20.北城教育园区小学部:西起峄山北路,沿碧桂园云玺、钢山花园北墙向东,至护驾山路向南,至礼义路向东,至普阳山路向北的范围(南起博文街,沿岗山向北,至百大生态园北墙向东,至峄山北路向南,至碧桂园云玺、钢山花园北墙向东,至护驾山路向南,至礼义路向西为市钢山小学和北城教育园区小学部的公共招生区域)。
二、城区初中招生范围
1.市第四中学:北起岗山博文街沿峄山路向南,至因利河,沿因利河向西向南,至东门里大街、西门里大街、西关大街,沿铁路向北,至三十米桥、太平西路向东,至龙山南路向北,至东滩路向东,至铁山路沿铁山公园西墙向北至岗山的城区范围。
2.市第五中学:沿护驾山路南首向北,至长青路向西,至峄山中路,沿因利河向西向南,至东门里大街、西门里大街向西,至岗山中路向南,至庙前路向西,至西外环向南向东的城区范围(东起岗山中路,至西关大街向西,沿铁路向南,至庙前路向东,至岗山中路向北为市第四中学和市第五中学的公共招生区域)。
3.市第六中学:北起崇义路,沿峄山中路向南,至长青路向东,至护驾山路向南向东,至金山大道向北,至欧兰路向西,至普阳山路向北,至崇义路向西至峄山路的城区范围(含护驾山社区、小胡社区、欧兰村、尚兰村、南岭村、宝泉村、张家沟村、程家沟村。世纪国宏、金山新苑为市第六中学和市第十中学的公共招生区域)。
4.市第八中学:北起铁山公园西墙,沿铁山路向南,至东滩路向西,至龙山南路向南,至太平西路向西,至三十米桥,沿铁路向北,至岗山铺、苏家庄、曾家沟,向南至铁山公园西墙的城区范围(含中心店街道龙山北路以西区域。中心店街道龙山北路以东、104国道以西为市第八中学和北城教育园区的公共招生区域)。
5.市第九中学:东起金山大道向北,至礼义路向西,至峄山北路向南,至军民路向南向东,沿泰和领秀城西墙、北墙向东,至护驾山路向北,至义和路向东,至金山大道的城区范围(西起峄山北路,沿公园路向东,沿圣地雅阁东墙向北向西至军民路,至峄山北路的区域为市第四中学和市第九中学的公共招生区域。南起崇义路,沿普阳山路向北,至义和路向西,至护驾山路向南,沿泰和领秀城北墙向西、西墙向南,沿公园路向西,至峄山北路向南,至崇义路向东至普阳山路为市第六中学和市第九中学的公共招生区域。南起崇义路,沿普阳山路向北,至义和路向东,至金山大道向南,至崇义路向西至普阳山路为市第九中学和市第十中学的公共招生区域)。
6.市第十中学:西起金山大道,沿尚兰路向东,至万佳阳光城北墙向东至孟子湖北沿、滨湖路向东向北,至崇义路向西,至仁悌路向北,至礼乐路向西,至仁义路向北,至礼义路向西,至邾国大道向北,至招商路向西,至金山大道向南,至尚兰路的城区范围(沿招商路向西,至金山大道向北,至尚义路向东,沿邾国大道向南至招商路为市第九中学和市第十中学的公共招生区域)。
7.市第十一中学:南起沿湖西路,沿太平东路向东,沿孟子湖西岸向北,至万佳阳光城北墙向西,至邾国大道向北,沿尚兰路向西,至接驾山路向南,至欧兰路向西,至金山大道向南,至邾国大道向东、向北,至平阳东路的城区范围(名仕豪庭、爱家豪庭为市第十中学和市第十一中学的公共招生区域)。
8.市第十二中学:东起铁路,沿庙前西路向西,沿岳庄新村西墙向北,至大学科技工业园向北向西至铁路的范围(含中心店街道大东章村、北渐兴、程岗村。怡中苑、怡景苑、怡新苑为市第八中学和市第十二中学的公共招生区域)。
9.北城教育园区初中部:由峄山北路北首向南,至碧桂园云玺、钢山花园北墙向东,至护驾山路向南,至礼义路向东,至普阳山路向北的范围(含中心店街道104国道以东区域。南起博文街,沿岗山向北,至百大生态园北墙向东,至峄山北路向南,至碧桂园云玺、钢山花园北墙向东,至护驾山路向南,至礼义路向西,至峄山北路向南,至博文街为市第九中学和北城教育园区初中部的公共招生区域)。


打印
关闭