离休、退休提取住房公积金
山东省济...
基本编码:JN370800GJ371017034004
实施编码:1237080049395477623371017034004
事项版本:53
基本信息
| 承办机构 | 济宁市住房公积金管理中心 | 实施主体性质 | 法定机关 |
| 实施主体 | 市住房公积金管理中心 | 服务对象 | 自然人 |
| 权力来源 | 法定本级行使 | 权限划分 | 市级 |
| 事项类型 | 其他行政权力 | 是否网办 | 是 |
| 网办深度 | 全程网办 | 运行系统 | 市级部门 |
| 办理时间 | 为民服务中心及城区各管理部: 周一至周五上午9:00-12:00下午13:00-17:00 | 办理地点 | 山东省济宁市为民服务中心(北湖省级旅游度假区圣贤路7号)为民服务中心一楼北 窗口号为:B101-B104;山东省济宁市住房公积金管理中心城区第一管理部 济宁市洸河路133号兴唐大厦一楼 窗口号:B101、B102、B103、B104 |
| 是否公示 | 是 | 到办事现场次数 | 0 |
| 办理结果类型 | 其他 | 办理方式 | 自办件 |
| 送达方式 | 窗口领取、邮寄送达 | 是否存在中介服务 | 否 |
| 联办机构 | 无 | 行使层级 | 市级/隶属 |
| 法定办结时限 |
3个工作日
法定办结时限说明
从收到申请单开始计算
|
承诺办结时限 |
1个工作日
承诺办结时限说明
无
|
| 办理结果名称 | 提取业务回单 | 数量限制 | 无 |
| 结果样本 | 无 | ||
| 是否收费 | 否 | 办件类型 | 无 |
| 通办范围 | 全国 | 办理形式 | 无 |
| 是否支持网上支付 | 否 | 是否支持物流快递 | 是 |
| 是否支持预约办理 | 否 | 是否进驻政务大厅 | 是 |
| 咨询方式 | 窗口地址:山东省济宁市为民服务中心(北湖省级旅游度假区圣贤路7号)为民服务中心一楼北 窗口号为:B101-B104;山东省济宁市住房公积金管理中心城区第一管理部 济宁市洸河路133号兴唐大厦一楼 窗口号:B101、B102、B103、B104 电话:0537-12329;0537-6586002 网址:http://www.gjj.cn/website/message-list.html?typeId=7001 |
||
| 监督投诉方式 | 窗口投诉、电话投诉 | ||
设定依据
| 依据名称 | 《住房公积金管理条例》 |
| 制定机关 | 国务院 |
| 发布令号(文号) | 1999年4月国务院令第262号,2019年3月国务院令第710号修订 |
| 具体规定内容 | 第二十四条 :职工有下列情形之一的,可以提取职工住房公积金账户内的存储余额:(二)离休、退休的;第二十五条:职工提取住房公积金账户内的存储余额的,所在单位应当予以核实,并出具提取证明。职工应当持提取证明向住房公积金管理中心申请提取住房公积金。住房公积金管理中心应当自受理申请之日起3日内作出准予提取或者不准提取的决定,并通知申请人;准予提取的,由受委托银行办理支付手续。 |
| 原文下载地址 | 点击查看原文 |
收费标准及依据
本事项无收费标准及依据
受理条件
《住房公积金管理条例》(1999年4月3日国务院令第262号发布 根据2002年3月24日《国务院关于修改<住房公积金管理条例>的决定》和2019年3月24日《国务院关于修改部分行政法规的决定》修订) 第二十四条 :职工有下列情形之一的,可以提取职工住房公积金账户内的存储余额:(二)离休、退休的。
申报材料
| 材料名称 | 材料类型 | 纸质材料份数 | 材料形式 | 纸质材料规格 | 来源渠道 | 来源渠道说明 | 材料必要性 | 示例样表 | 空白样表 |
| 身份证 | 原件 | 1 | 纸质或电子 | 审核原件,留存原件影像资料。 | 政府部门核发 | 公安部门核发。在公积金中心服务大厅柜面或山东省政务服务网站办理业务时可提供电子身份证。 | 是 | 无 | 无 |
| I类银行储蓄卡或存折 | 原件 | 1 | 纸质或电子 | 审核原件,留存原件影像资料。 | 其他 | 银行部门出具 | 是 | 无 | 无 |
| 人社部门审批的离退休证或离退休审批表(男性满60周岁,女性满55周岁无需提供) | 原件 | 1 | 纸质或电子 | 审核原件,留存原件影像资料。 | 其他 | 人力资源和社会保障部门出具 | 否 | 无 | 无 |
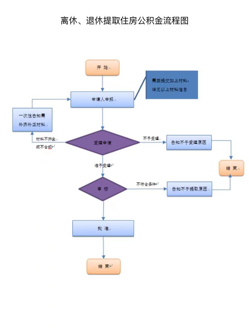
办理流程
| 环节名称 | 办理内容 | 办理时限 | 办理结果 |
| 受理 | 提取职工提供要件材料 | 0个工作日 | 告知是否受理 |
| 办结 | 受理机构依据有关规定进行审核,履行审批程序。受理机构对申请材料进行初审,并作出准予提取或者不准予提取的决定。 | 0个工作日 | 符合条件的,准予提取,提取资金发放至职工银行账户;不符合条件的,一次性告知。 |
流程图
行使内容
离休、退休提取住房公积金
法律救济
| 行政复议 | 部门 | 地址 | 电话 |
| 济宁市人民政府行政复议办公室 | 高新区崇文大道西首路南(济宁市公共法律服务中心) | 0537-7710505 |
| 行政诉讼 | 部门 | 地址 | 电话 |
| 济宁市任城区人民法院 | 济宁市任城区洸河路西首 | 0537-6772123 |
中介服务
本事项无中介服务
常见问题
| 问题 | 职工已到退休年龄,但还未拿到退休证,可以按退休提取吗? |
| 解答 | 可以。 |
咨询方式
-
窗口地址:山东省济宁市为民服务中心(北湖省级旅游度假区圣贤路7号)为民服务中心一楼北 窗口号为:B101-B104;山东省济宁市住房公积金管理中心城区第一管理部 济宁市洸河路133号兴唐大厦一楼 窗口号:B101、B102、B103、B104
电话:0537-12329;0537-6586002
网址:http://www.gjj.cn/website/message-list.html?typeId=7001
从收到申请单开始计算